- ·上一篇新闻:河池公路系统深入学习宣传贯彻十九大精神
- ·下一篇新闻:八甫大桥顺利合拢
天峨至乐业公路第五期工程龙滩大坝至向阳段水土保持设施验收公示
天峨至乐业公路第五期工程龙滩大坝至向阳段
水土保持设施验收公示
一、工程名称及概况
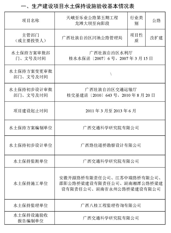
项目名称:天峨至乐业公路第五期工程龙滩大坝至向阳段
建设地点:河池市天峨县
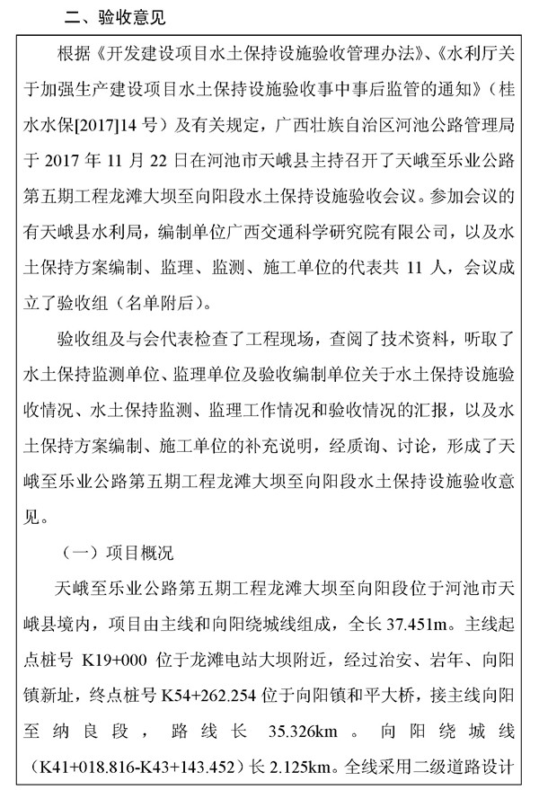
工程概况:项目位于河池市天峨县境内,项目由主线和向阳绕城线组成,验收路段总长37.451km,主线起点桩号K19+000位于龙滩电站大坝附近,经过治安、岩年、向阳镇新址,终点桩号K54+262.254位于向阳镇和平大桥,接主线向阳至纳良段,路线长35.326km。向阳绕城线(K41+018.816-K43+143.452)长2.125km。
全线采用二级道路设计标准,设计速度40km/h,向阳绕城线设计速度30km/h,路基宽8.5m;全线采用水泥混凝土路面;汽车荷载采用公路-Ⅱ级,设计洪水频率采用:大中桥为1/100、小桥涵及路基为1/50,项目完全利用桥梁982m/3座,其中特大桥537m/1座,大桥445m/2座,涵洞2084.5m/140道。实际建设内容包括路基路面工程、桥涵工程、排水及防护工程、绿化工程、交安工程和临时工程。本次验收项目工程占地128.88hm2,其中永久占地119.57hm2,临时占地9.31hm2;开挖土石方总量为458.00万m3,回填土石方总量为340.16万m3,永久弃渣117.84万m3。
项目投资与工期:工程总投资25284.50万元,其中土建投资20909.51万元。项目于2011年3月开工,2013年6月竣工通车,总工期为28个月。
二、公众反映问题及意见的主要方式
为广泛听取社会各界对本建设项目水土保持工作的意见和建议,特予以公示。公众可在公示期内,通过信函、电话、传真、电子邮件或者其他便利的方式向项目建设单位或项目验收报告编制单位反映对本工程水土保持设施的问题和意见。
为使您的宝贵意见能得到及时的处理和回应,请公众在发表意见的同时尽量提供详尽的联系方式。
三、公示时间
本次公示时间为1个月(自2017年11月24日至2017 年12月24日)。
四、项目建设单位名称及联系方法
建设单位:365bet官网下载
联系人:郭工
联系电话:13737989308
五、水土保持设施验收报告编制单位名称及联系方法
验收报告编制单位名称:广西交通科学研究院有限公司
地址:南宁市高新区高新二路六号, 邮编:530007
联系人:刘工
联系电话:0771-2311632 (办公室) 传真:0771-2311631
电子邮件:317628970@qq.com
本项目水土保持设施验收鉴定书、水土保持设施验收报告和水土保持监测总结报告见本次公示附件。
365bet官网下载
水土保持设施验收鉴定书




水土保持监测总结报告
水土保持设施验收报告