- ·上一篇新闻:河池公路系统2位职工 获评河池市“最美家庭”
- ·下一篇新闻:河池公路管理局本级2017年部门预算表
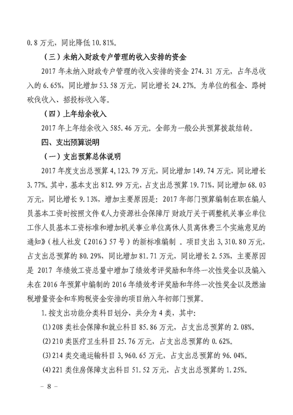
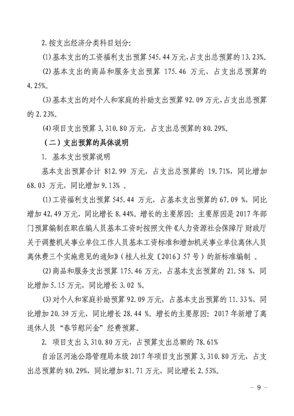
河池公路管理局本级2017年部门预算及“三公”经费预算编制说明
河池公路管理局本级2017年部门预算及“三公”经费预算编制说明











|
|
||||||||||||
河池公路管理局本级2017年部门预算及“三公”经费预算编制说明河池公路管理局本级2017年部门预算及“三公”经费预算编制说明
Tags:作者:本站
本类热门阅览 |
地址:广西河池市金城江区东江路5号 值班电话:(0778)2550111 传真:(0778) 2553886 主办单位:河池公路管理局 信产部ICP备案:桂ICP备11000109 号   网警备案号:45270102000093 |