- ·上一篇新闻:河池公路管理局本级2016年决算公开
- ·下一篇新闻:关于调整和取消一批行政审批事项的决定
忻城至大化公路(河池南宁段)水土保持设施验收公示
忻城至大化公路(河池南宁段)目前已通过水土保持设施验收,根据《水利部关于加强事中事后监管规范生产建设项目水土保持设施自主验收的通知》(水保[2017]365号)的要求,对该项目的水土保持设施验收情况公示如下:
一、工程名称及概况
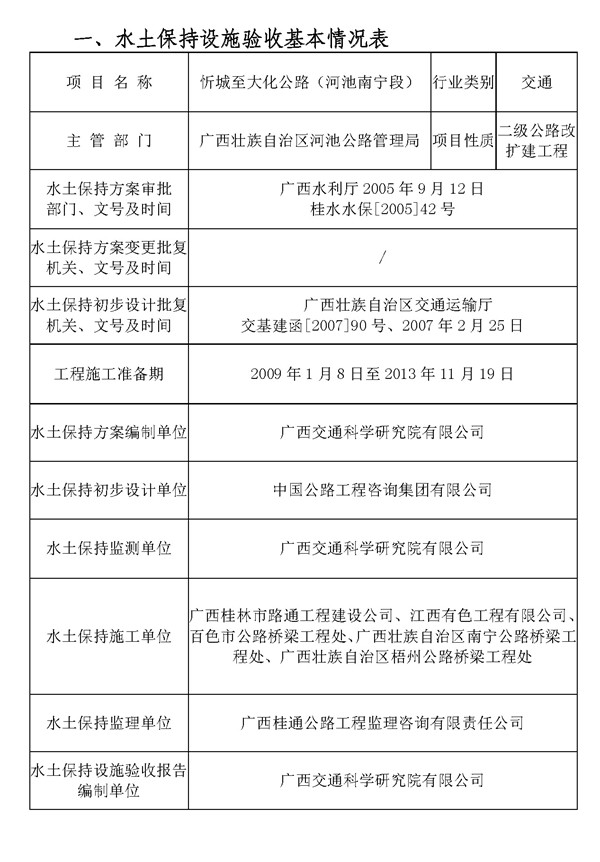
项目名称:忻城至大化公路(河池南宁段)
建设地点:南宁市马山县、河池市都安瑶族自治县、大化瑶族自治县
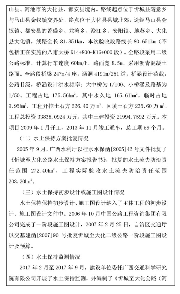
工程概况:本项目路线起点位于忻城县隧意乡与马山县金钗镇交界处,终点位于大化县县城北郊,途经马山县金钗镇、都安县的菁盛乡、龙湾乡、澄江乡、安阳镇、地苏乡、大化县大化镇,线路全长81.851km,本次验收段路线长80.651km(不包括正在实施的八甫大桥K14+800~K16+000段)。全路段采用二级公路标准,计算行车速度60km/h,路面宽8.5m,采用沥青混凝土路面。全路段桥梁247m/4座,涵洞4191m/251道,完全利用养护站2处。工程占地175.56hm2,其中永久地165.61hm2,临时占地9.95hm2,工程开挖土石方226.40万m3,回填土石方235.60万m3。
项目投资与工期:工程总投资33838.0924万元,其中土建投资21994.7592万元。项目2009年1月开工,2013年11月竣工通车,总工期59个月。
二、公众反映问题及意见的主要方式
为广泛听取社会各界对本建设项目水土保持工作的意见和建议,特予以公示。公众可在公示期内,通过信函、电话、传真、电子邮件或者其他便利的方式向项目建设单位或项目验收报告编制单位反映对本工程水土保持设施的问题和意见。
为使您的宝贵意见能得到及时的处理和回应,请公众在发表意见的同时尽量提供详尽的联系方式。
三、公示时间
本次公示时间为1个月(自2017年11月24日至2017 年12月23日)。
四、项目建设单位名称及联系方法
建设单位:365bet官网下载
联系人:黄工
联系电话:0778-5212110
五、水土保持设施验收报告编制单位名称及联系方法
验收报告编制单位名称:广西交通科学研究院有限公司
地址:南宁市高新区高新二路六号, 邮编:530007
联系人:高工
联系电话:0771-2311632 (办公室) 传真:0771-2311631
电子邮件:gxjtsb@126.com
本项目水土保持设施验收鉴定书、水土保持设施验收报告和水土保持监测总结报告见本次公示附件。
365bet官网下载
附件1:验收鉴定书







附件2:水土保持设施验收报告(
点击下载此文件)
附件3:水土保持监测总结报告(
点击下载此文件)